Skills for sale

Visit site
Role

ui/ux, branding, Html & css implementation

Duration

6 months

Task

Personas, sketch, wireframe, user stories, prototype, visual design

Overview

Skills for Sale is a startup project based on reviews, where people can list a personal project and find the proper team/person who is offering that service.

This project comes as a response to a frequent question “Can you recommand me a person who can do this?”. My solution to find the right person/team to accomplish a listed project in a short time and in a easy way was based on reviews.

I built this application from scratch, following IDF’s Centered Design Thinking process and after the prototype (in Sketch) was done I implemented using html 5, css3, css grid.

My design process

I decided to follow IDF’s Centered Design Thinking process to make sure that my design decisions were supported by user research (personas, card sorting) and feedback.

Persona

I created two provisional personas based on my understanding of people who I knew that will use an application where you can list a project and find the right person who will offer you that service you are looking for, based on reviews.

Job Stories and Customer Journey Map

I used these two UX deliverables to put myself in customer’s shoe in scope to understand their motivations, problems and needs, emotions and to discover all the steps taken by a user to meet a specific goal.

Job stories

1. When I want to go to the theater with my husband, I want to find a trusted babysitter based on recommandations, so I can spend my time without worry for my baby.

2. When I want to find a new project based on my skills, I want people to see my reviews for my latest projects, so I can obtain that job.

3. When I want to renovate my apartament, I want to find in an easy and quick way a team, so I can move there in time.

Customer Journey Map

Identifying and prioritising Pain Points

Based on my discoveries ( personas, job stories, user journey map), I could identify and priorities the most important Pain Points:

1. People had difficulty finding a qualified person/team to help them with a personal project, on time and with best results.

2. People that are offering a service want to be listed and recognised for their qualified work in scope to stand out from the rest and to find new projects.

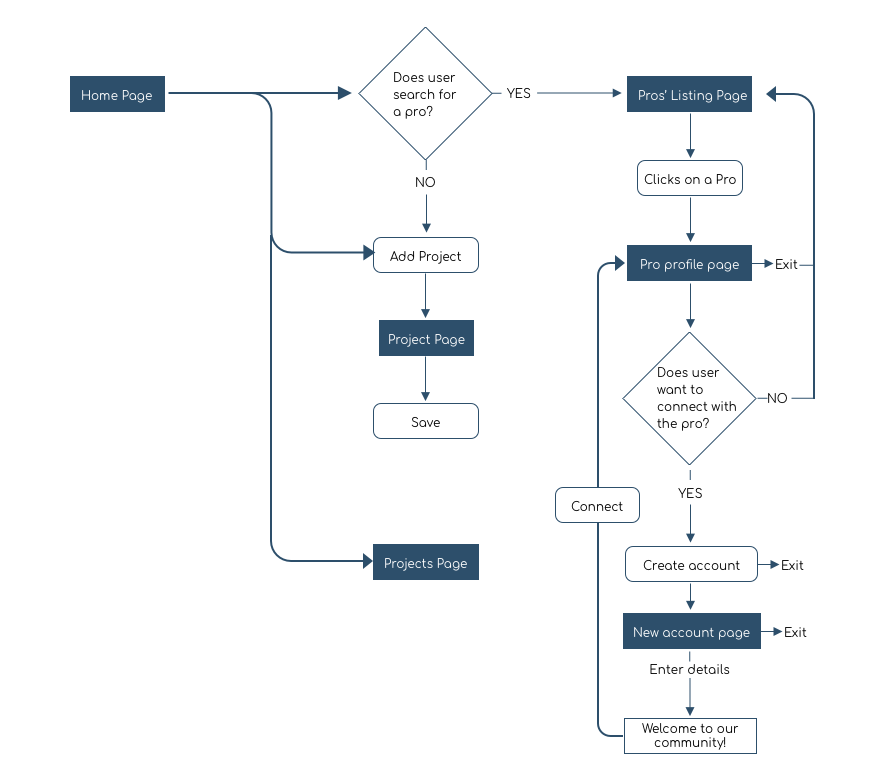
User flow

I choose to follow the pain point 1 because this is a problem that I want to tackle in my design solutions.

Using the User Flow diagram helped me to discover the steps that user has to follow to meet his goal, in our case to solve his problem in the shortest and easiest way.

Wireframing and Prototyping

The wireframing step alloweded me to prioritize the content, functionalities available, the information hierarchy of the design. This helped me be focused on user needs and to find the best solutions . I also created the logo, I chose the banding colors and typography and then I went to the high-fidelity prototype in Sketch.

Conclusion

Working at this project was a opportunity for me to learn and apply UX deliverables.